UI/UX Design · Team Lead · Customer · Technician · Operations

Shipping for an at-home
electronic repair service.

TechGuy is a B2C electronics repair startup. Everything from customer bookings to engineer job management ran on WhatsApp. We researched, designed, and shipped three connected interfaces from scratch.

My Role
Founding Product Designer & Team Lead
Team
3 designers · Software engineers · CEO
Timeline
2021 · 6 months
Deliverables
Customer Portal · Technician App · Operations Dashboard · Design System
00 The Company
TechGuy mascot

At-home electronics repair, on demand.

Book a repair online, a certified technician arrives at your door. I joined as Founding Product Designer and led a 4-person team to replace a WhatsApp-based system with three purpose-built interfaces: customer, technician, and operations. Shipped from scratch in six months.

01 Problem

Three reasons WhatsApp was not working.

We were brought in to design an interface. The CEO already knew WhatsApp was not scaling. What we needed to understand was exactly where it was breaking and why.

Three user types. One group chat. Customers, technicians, and operations all communicating through the same WhatsApp threads. No separation of context, no structure, no way to scale.
Technician
Personal and professional chats mixed

Technicians managed 20+ customer conversations in the same app as personal messages. A client update could get buried in seconds. No separation, no way to prioritise.

Customer
Unsaved contacts, impossible to find anyone

Finding a specific customer meant scrolling through partially-remembered names. Operations kept a contact list by hand that never stayed current.

Operations
No view of where any job stood

Tracking a single job required reading across three separate threads: customers, technicians, and vendors. One missed message could delay an entire repair.

The Goal

Simplify workflows. Build something no one needs a manual for.

Goal

Design purpose-built interfaces for customers, technicians, and operations that simplify day-to-day workflows and feel intuitive enough to use from day one, with no training required.

Simplify

Replace fragmented WhatsApp chaos with structured, role-specific workflows. Each user type sees only what they need, when they need it.

Intuitive

A customer on mobile tracking a repair, a technician in the field updating a job, an operations lead assigning tickets from a desk. All different contexts. All obvious to use.

02 User Research

10+ conversations. Three completely different stories.

We spoke with 10+ users across all three types, at least 3 per group. Rather than asking what people wanted, we asked them to complete real tasks on the existing WhatsApp-based system. That is where the real story started.

Secondary Research
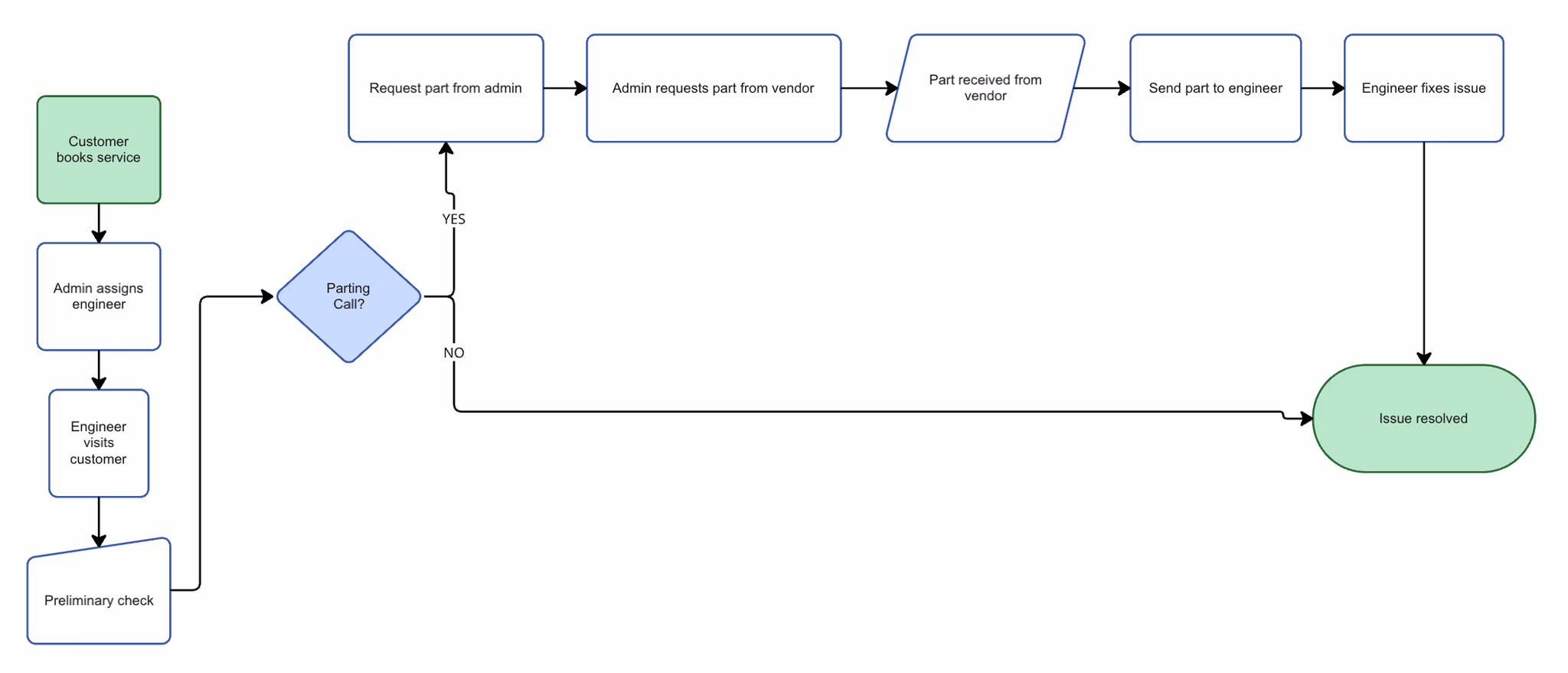
TechGuy service flow diagram
Full service flow mapped before any screens were designed
What they said vs what we observed
Technician
What they said

"WhatsApp is easy. I don't think there's really a problem with how it works for us."

What we observed
  • 4 minutes to find a specific chat and get job context
  • Mixed client and personal messages twice in one session
  • Audible frustration searching for unsaved contacts
The Turning Point

People adapt to broken systems without realising it.

Everyone said WhatsApp was fine. Until we sat with them. Watching an operations team member spend 4 minutes scrolling to find a single customer update changed everything. What interviews miss, observation reveals.

Key Findings
Customer
Customer
  • Handing over expensive electronics via WhatsApp felt informal and unverified
  • Needed visible credentials and real-time tracking to feel safe
  • Trust was the primary barrier to conversion, not price or speed
Technician
Technician
  • Context-switching between personal and work chats created measurable delays
  • Normalised friction; they didn't realise the time loss until we measured it
  • Needed a dedicated work space, not another WhatsApp conversation
Operations
Operations
  • Coordinating 3 separate threads with no overview was operationally brittle
  • Urgent and routine tickets were indistinguishable in WhatsApp
  • One missed message could delay an entire repair job
03 Iteration

We mapped the service before we touched a screen.

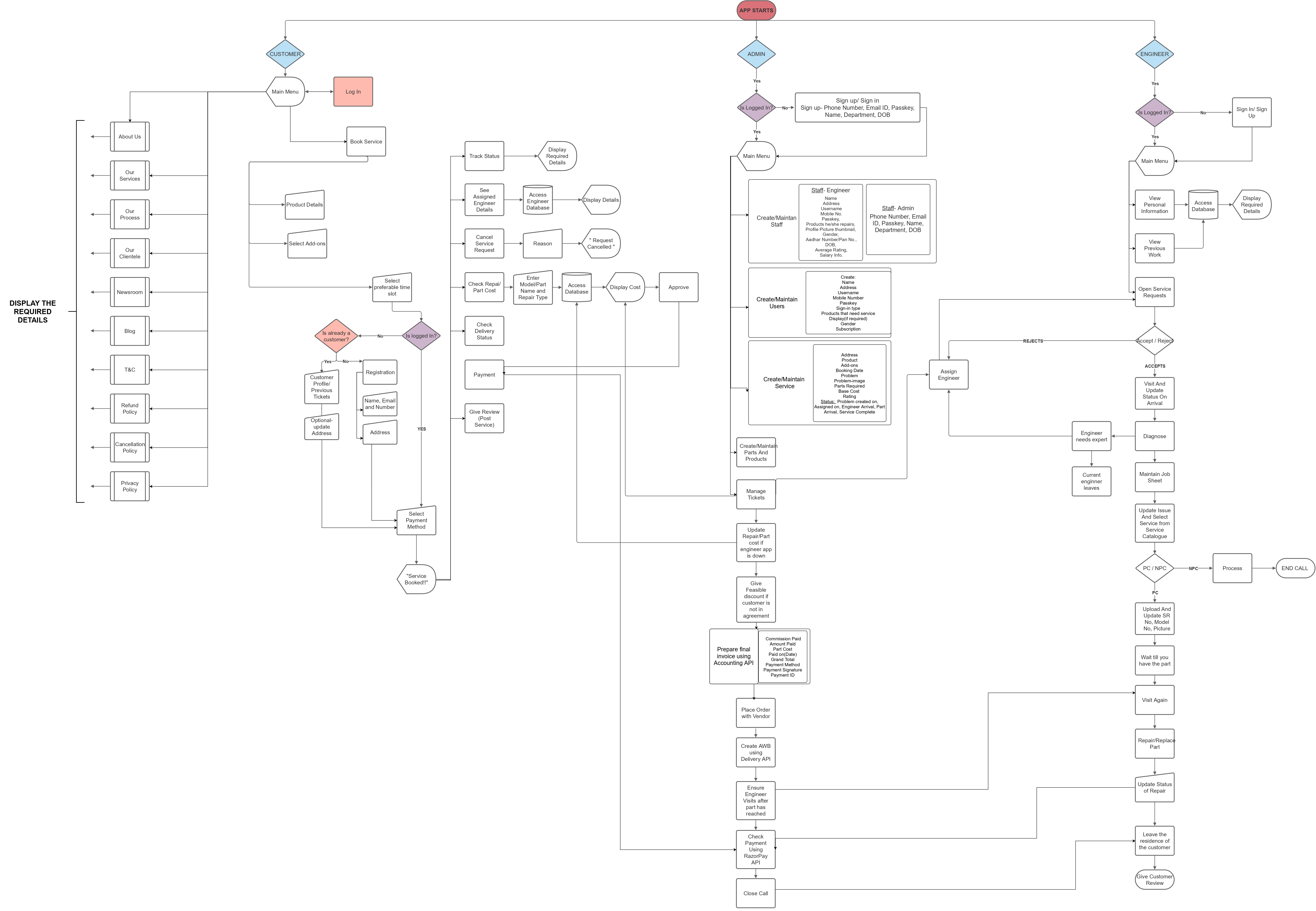
Before any wireframes, we collaborated with the software engineers, the CEO, and a handful of end users to map out the complete service flow: where each user type touched the system, what triggered each action, and where the handoffs between customers, technicians, and operations happened.

We ran low-fidelity testing sessions to validate the app flow structure before committing to high-fidelity screens. The goal was to catch structural gaps early, not after rounds of designed screens needed to be rebuilt.

TechGuy complete app flow diagram

Drag to pan · Scroll to zoom

04 Final Design

Three interfaces. One connected service.

Each product was designed for a specific user context. Not three separate tools, one service ecosystem where an action in one interface automatically flows to the next.

Customer · Mobile App
Repair tracking and trust-building from the first tap.
Live repair tracking
Customers see exactly where their job is at any point, without needing to message anyone.
Testimonials at booking
Social proof and credentials surface right when the customer decides to hand over their device.
Customer app testimonials screen
Testimonials at the booking stage
Customer app live tracking screen
Live repair status tracking
Technician · Mobile App
Everything they need. None of the noise.
Personal metrics dashboard
Active, completed, and pending tickets at a glance. The 4-minute WhatsApp scroll becomes a 3-second tap.
Live ticket updates
Real-time status changes and push notifications. No WhatsApp checking required.
In-app client communication
A dedicated chat per client, fully separated from personal messages.
Quick-access client info
Device details, repair address, job history, and progress all on one screen.
Technician personal metrics and live feed
Personal metrics and live ticket feed
Technician in-app client info screen
In-app client info and job details
Operations · Dashboard
One screen for everything that used to need fifteen tabs.
Unified view
All technicians, clients, and vendors visible from a single dashboard. No thread-scrolling.
Ticket assignment
Workload visible before assigning. See who's free and who's already at capacity.
Live status overview
Every job's status across the board, with urgent tickets clearly differentiated from routine ones.
Operations dashboard
Operations dashboard with unified ticket management and technician assignment
05 Impact

Shipped. Live. CEO-endorsed.

20%
Task completion uplift
30%
Faster design-to-dev cycles
3
Products shipped across all user types
"

"Rhea is an extremely hard-working and passionate designer. She involved herself immensely in her work and is also a very good listener which enables her to understand the required content in depth."

GM
Garv Mulchandani
CEO, TechGuy
06 What I'd do differently

What I'd build differently today.

This was 2021, and I have learned a lot since then. Looking back with four years of experience, two things stand out clearly.

📊
More visualisation in the operations dashboard. The operations role communicates with the highest number of people simultaneously: customers, technicians, and vendors. The dashboard handled this, but it was primarily list-based. Today I'd push for richer data visualisation, technician workload as a chart, vendor lead times over time, ticket volume by day. Operations needs to see patterns, not just lists. A list tells you what is happening. A chart tells you why it keeps happening.
🧠
AI-assisted planning for operations and technicians. For operations: smart ticket assignment based on each technician's current job locations, active ticket count, and how far existing repairs have progressed. For technicians: an AI-assisted daily schedule that clusters jobs by area, prioritises by urgency, and adapts as tickets update throughout the day. These are the natural next step for a service platform at this scale.
View more projects
View all ↗
LinkedIn Chrome Extension
Draggit

I noticed a friction. I built the fix.

B2B SaaS Platform
CliquePrize

Small businesses deserved a landing page that spoke their language.